注册

首页>体育新闻>正文

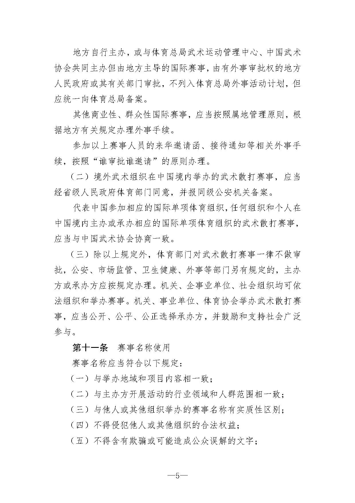
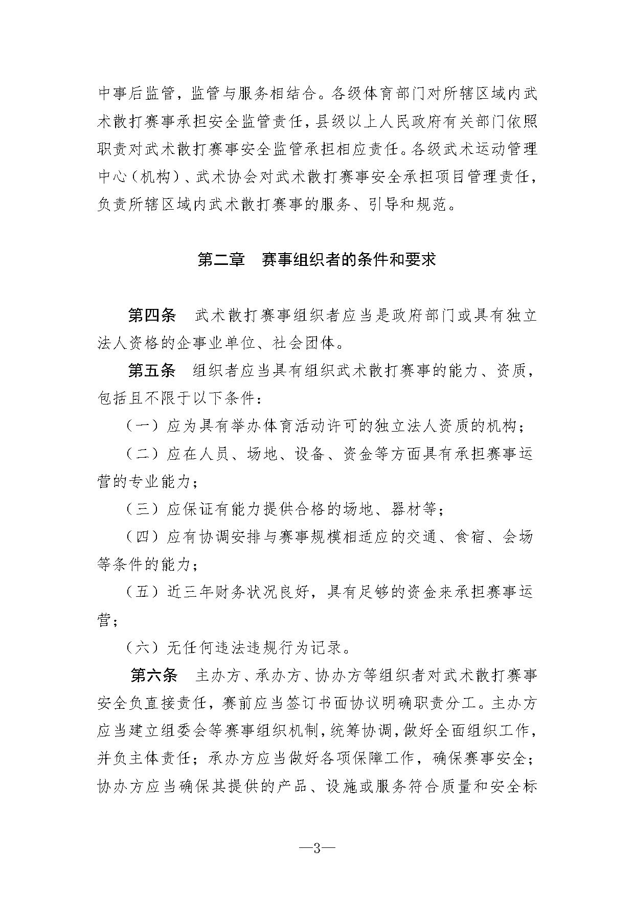
体育总局武术中心 中国武术协会关于印发《武术散打项目办赛指南(试行)》的函

来源:中国武术协会    时间:2021-12-31    作者:中国武术协会

1-1关于印发《武术散打办赛指南(试行)》的函-1.jpg

1-1关于印发《武术散打办赛指南(试行)》的函-2.jpg

1-1关于印发《武术散打办赛指南(试行)》的函-3.jpg

1-1关于印发《武术散打办赛指南(试行)》的函-4.jpg

1-1关于印发《武术散打办赛指南(试行)》的函-5.jpg

1-1关于印发《武术散打办赛指南(试行)》的函-6.jpg

1-1关于印发《武术散打办赛指南(试行)》的函-7.jpg

1-1关于印发《武术散打办赛指南(试行)》的函-8.jpg

1-1关于印发《武术散打办赛指南(试行)》的函-9.jpg

1-1关于印发《武术散打办赛指南(试行)》的函-10.jpg

1-1关于印发《武术散打办赛指南(试行)》的函-11.jpg

1-1关于印发《武术散打办赛指南(试行)》的函-12.jpg


相关附件

0
0

相关推荐

热点新闻
新体育网APP下载
体育新闻移动着看
扫描二维码下载
金牌视频APP下载
体育视频、直播看不停
扫描二维码下载
青少年APP下载
更多内容,请扫描下载观看
中国国家队/TEAM CHINA
更多内容,请扫码关注微信公众号观看
互联网新闻信息服务许可证编号:10120170028   发证机关:国家互联网信息办公室
信息网络传播视听节目许可证编号:0121676   发证机构:国家广播电视总局
ICP经营许可证:京ICP证020452号-1   京ICP证020452号-4   京ICP证020452号-10   京公网安备 11010102006628号
违法和不良信息举报电话:010-67103879举报邮箱:jubao@inforsports.cn
关于我们   招聘启事   ZTZX@INFORSPORTS.CN010-67103879

登  录

使用第三方账号登录

注册账号
获取验证码
立即注册

找回密码
获取验证码
提 交

绑定手机号
获取验证码
立即绑定