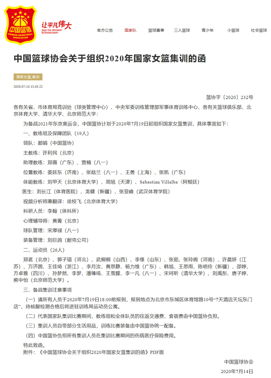
7月14日,中国篮协公布了新一期国家女篮集训名单,这次入选女篮大名单的共26名球员,除邵婷、李梦、韩旭等人外,还有4名大学生球员。

4名大学生球员分别是清华大学的宋珂昕及北京师范大学的刘禹彤、唐子婷、熊中怡,她们都是主教练许利民重点关注的球员。入选的其他球员包括:郑茗(北京)、郭子瑄(河北)、武桐桐(山西)、李缘(山东)、张茹、张玲阁(河南)、许晨妍(江苏)、万济圆、王佳琦(浙江)、李月汝、黄思静、杨力维、陈明伶(广东)、韩旭、王思雨(新疆)、邵婷、方卓雅(四川)、孙梦然、李梦、潘臻琦、王雪朦、李一凡(八一)。
中国女篮近年来成绩一直呈上升趋势,在今年2月举行的奥运资格赛中,本应主场作战的中国女篮最终长途跋涉奔赴客场,但仍旧凭借出色的表现,三战三胜锁定小组第一,拿到东京奥运会入场券。
据悉,参加本次集训的所有人员将于7月19日前报到,待核酸检测合格后进驻训练局运动员公寓。
图片来源:中国篮球协会官网